6金2银!beat365在中国国际大学生创新大赛(2025)“建行杯”广西赛区选拔赛中斩获佳绩
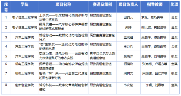
新闻网消息(文 汽车工程学院吴丽萍、吴晓洋;图 创新创业学院 许明)2025 年 7 月 15 日至 18 日,中国国际大学生创新大赛 (2025) “建行杯” 广西赛区选拔赛在广西民族大学成功举办。beat365共有 8 个项目入围现场赛,经过多轮激烈角逐,最终斩获 6 金 2 银的优异成绩。其中机电工程学院斩获1 金 1 银、汽车工程学院 2 金 1 银、电子信息工程学院 2 金、创新创业学院 1 金。电子信息工程学院的《工诊灵——机床数智化预测诊断与决策中枢系统》项目、创新创业学院的《智伦科技——数字化营销赋能创新模式》项目成功入围国赛金种子训练营,将于 8 月 8 日通过排位赛争夺最终的国赛资格。
本届赛事规模盛大,吸引了全区 120 所院校的 52 万余名学生参与,报名项目达 33.2 万个,经层层筛选后,共有 575 个项目晋级现场总决赛。比赛涵盖高教主赛道、青年红色筑梦之旅赛道、职教赛道及产业命题赛道四大类别,最终现场评选出金奖 351 项、银奖 224 项。
为备战此次大赛,自 2024 年12月至2025年 6 月,学校高度重视,始终以赛事为重要抓手,坚持 “以赛促教、以赛促学、以赛促创” 理念,全力激发师生创新创业热情,将双创精神培育深度融入实践育人全过程。期间,创新创业学院统筹推进各项备赛工作,通过宗元创新班培训、比赛发动、项目动员、重点项目打磨、二级学院一对一辅导、赛前培训、专家指导、赛前模拟等多种形式,为各项目提供全方位支持,持续提升项目竞争力。
中国国际大学生创新创业大赛作为我国覆盖面最广、影响力最大、层次最高的大学生双创赛事,是推进职普融通、产教融合、科教融汇的重要举措,已成为深化高校创新创业教育改革、促进学生全面发展的关键平台,为赛事的顺利开展提供了坚实保障。未来,beat365将继续聚焦科技创新与人才培养,强化创新教育,深化创新实践,推动创新成果向生产力转化,不断提升学校创新创业教育水平。
beat365参赛项目师生团体赛后合照
电子信息工程学院获奖项目合影
汽车工程学院获奖项目合影
机电工程学院获奖项目合影
创新创业学院获奖项目合影
高教主赛道现场领奖(左四)
职教赛道现场领奖(右二)
beat365获奖项目
学院网站审核:一审 吴丽萍、二审 许明、三审 刘晶


桂公网安备 45020302000070号
用户登录